注册“软件开发工作室”通常采用个体工商户或个人独资企业的形式。两者在法律上都属于“无限责任”(即个人资产需对企业债务承担责任),但个人独资企业听起来更正规,更利于开展业务。以下步骤将以最常用、最推荐的方式展开。

核心概念:选择企业类型
- 个体工商户:结构最简单,税负可能更低,但品牌形象可能略显初级。
- 个人独资企业:名称中不能使用“公司”,但可以用“XX工作室”、“XX中心”,更具规范性,是大多数软件开发者的选择。
以下流程主要基于“个人独资企业”的形式。
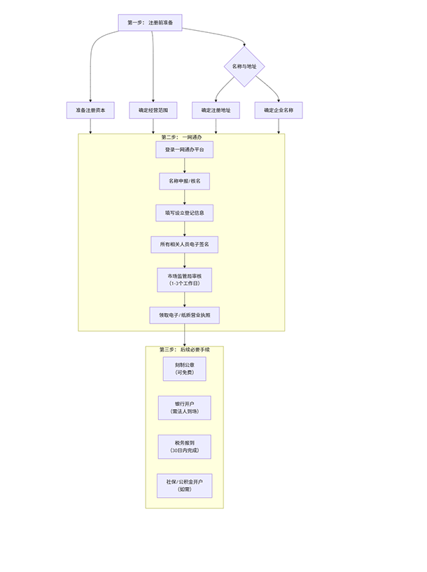
第一步:注册前的核心准备
确定企业名称
- 格式:上海市XX区 + 字号 + 行业 + 组织形式
- 示例:
上海市浦东新区云创软件开发工作室 或 上海市徐汇区智码编程工作室
确定注册地址(这是最关键也是最难的一步)
- 商用地址:如果您有自己的办公室,这是最直接的选择。
- 虚拟注册地址/集中登记地:这是大多数个人创业者的选择。上海很多经济园区、孵化器、众创空间提供合法的注册地址,可能免费或收取较低的年费。务必寻找正规、备案的代理机构或园区。
确定经营范围
- 软件开发相关的典型经营范围包括:
互联网信息服务(如涉及网站、APP,需申请ICP许可证)
- 您可以在“一网通办”平台上勾选,系统会自动生成规范用语。
准备注册资本
- 采用认缴制,无需立即出资。根据您的业务规模和信誉度,填写一个合理的数额(例如5-50万元)。
第二步:线上注册全流程(一网通办)
上海注册公司已实现企业开办全程网办,您无需前往工商局,只需在电脑或手机上操作。
登录平台
- 访问 “一网通办” 官网(https://zwdt.sh.gov.cn/),找到“企业开办”入口。
实名认证与核名
- 使用“随申办”App扫码登录,完成法定代表人(您本人)的实名认证。
- 进入“名称申报”环节,提交您准备好的1-5个企业名称,系统会实时检查是否可用。
填写设立登记信息
- 核名通过后,系统会引导您填写详细的设立登记申请表。包括:
- 财务负责人/联络员:如果没有其他人,可以都填您自己。
电子签名
- 所有信息填写完毕并预览后,系统会生成一套完整的申请文件(如《个人独资企业设立登记申请书》等)。
- 您和需要签字的相关人员(目前只有您自己)会收到“随申办”的推送或短信签名链接。
- 您需登录本人的“随申办”App,在“我的办件”中找到待签文件,进行远程人脸识别电子签名。 这是最关键的一步,签名后即具有法律效力。
等待审核与领取执照
- 提交签名后的申请,市场监督管理局会在1-3个工作日内完成审核。
- 审核通过后,您会收到通知。可以在“随申办”App上下载电子营业执照(与纸质版同等法律效力)。
- 如需纸质营业执照,可以选择:
- 现场领取:预约前往您注册地所在的区行政服务中心窗口领取。
第三步:注册后的必要手续
拿到营业执照不代表可以立即经营,必须完成以下步骤:
刻制公章
- 好消息:上海为新开办企业提供免费刻章服务,您可以在“一网通办”环节一并勾选。
银行开户
- 携带营业执照正副本、公章、法人章、负责人身份证原件,前往任意一家商业银行对公业务网点。
- 开设企业的基本存款账户,用于日后资金往来、税务扣款。此步骤需负责人亲自到场。
税务报到
- 虽然税务登记已与营业执照合并,但您必须在领取执照后30日内,完成税务报到。
- 登录 “上海市电子税务局” ,进行企业信息确认、税种核定(通常是增值税和小规模纳税人、个人所得税、企业所得税等)。
社保与公积金开户(如需)
- 如果您打算为自己或未来员工缴纳社保和公积金,需要通过“一网通办”或前往社保/公积金中心单独开户。
核心流程图总结

重要注意事项
- 记账报税:公司成立后,即使没有收入,也必須每月/每季度按时向税务局申报。如果您不精通财务,强烈建议聘请一名兼职会计或代理记账公司(每月费用约200-500元),否则会产生罚款和信用污点。
- 个人无限责任:请牢记,工作室(个体户/个人独资企业)的债务需由您个人财产承担无限责任。
- 政策咨询:在注册前,可以咨询您计划注册地址所在的区市场监督管理局或投资促进中心,获取最新、最准确的地方性扶持政策。
整个过程如果顺利,从准备到拿到执照,最快可在1周内完成。祝您在上海的创业之路顺利启航! |