近年来,上海的文化传媒产业蓬勃发展,吸引了无数怀揣梦想的创业者。然而,注册公司的第一步,往往就让很多人望而却步。别担心,今天我们就将在上海注册文化传媒公司的条件、资料、流程以及最关键的“注册地址”问题,一次性和你讲清楚!

一、首先,需要满足哪些基本条件?
注册一家文化传媒公司,您需要明确以下几点:
- 公司股东: 至少需要一名股东(可以是自然人,也可以是法人)。
- 监事: 至少需要设一名监事,董事和高管不能兼任监事。
- 注册资本: 目前普遍实行认缴制,无需立即实缴资金,可根据实际情况填写一个合理的金额。
- 公司名称: 准备3-5个备选名称,格式通常为:上海 + 字号 + 行业特点(文化传媒)+ 组织形式(有限公司)。
- 经营范围: 需明确填写,常见范围包括:广告设计、制作、发布;文化艺术交流策划;市场营销策划;影视节目制作;广播电视节目制作;网络技术服务;各类演出经纪等。
- 注册地址: 这是最关键的一环! 必须是真实的、有效的商业办公地址,并能提供相应的场地证明文件。
二、需要准备哪些核心资料?
请提前准备好以下材料,确保注册过程顺畅无阻:
- 《公司登记(备案)申请书》
- 全体股东签署的公司章程
- 股东、法人、监事的身份证明文件(身份证复印件)
- 董事、经理和监事的任职文件
- 最重要的——《住所使用证明》:
- 如果是自有房产,需提供房产证复印件。
- 如果是租赁房产,需提供租赁协议和房产证复印件。
- 如果使用园区提供的集中登记地,则由园区管理机构出具相关证明文件。
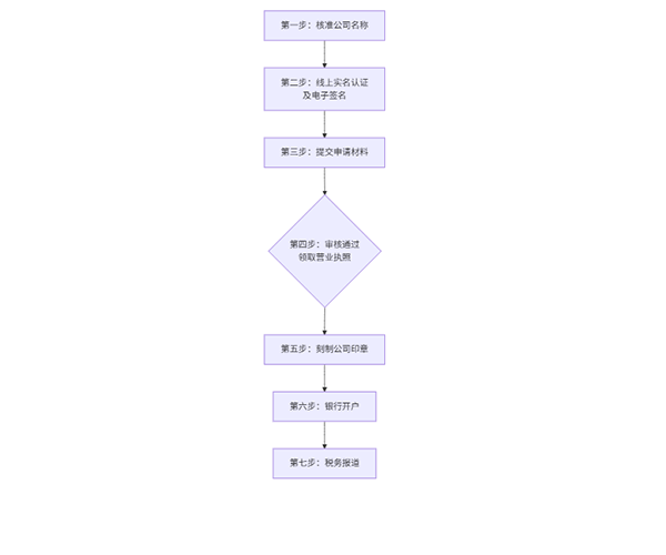
三、注册流程是怎样的?(一图看懂)
整个流程已经非常标准化,您可以参考下图,做到心中有数: 
四、重点解决:没有商业地址怎么办?——园区集中登记地来帮您!
对于初创企业来说,租赁一个实体办公室成本高昂,且流程复杂。这时,园区提供的“集中登记地”注册地址就成了绝佳的解决方案。
什么是集中登记地?
它是指由产业园区、企业孵化器等机构提供的,专门用于企业登记注册的合法地址。多个企业可以登记在同一个地址上。
选择园区地址有哪些优势?
- 成本低廉: 远低于租赁实体办公室的费用,极大减轻创业初期资金压力。
- 合法合规: 由园区官方提供,完全符合工商登记要求,安全可靠。
- 流程简化: 园区通常提供一站式服务,协助您完成整个注册流程,省心省力。
- 政策优惠: 部分园区还可能附带税收优惠、财政扶持等政策红利。
【结语】
在上海注册文化传媒公司,流程已非常清晰。关键在于提前准备好材料,并妥善解决注册地址问题。选择一家靠谱的园区合作,使用其集中登记地,无疑是初创企业高效、经济、稳妥的明智之选。
如果您正在为注册公司而烦恼,欢迎随时联系我们,我们可为您提供专业的咨询和可靠的园区地址资源,助您的创业梦想在上海扬帆起航!
|